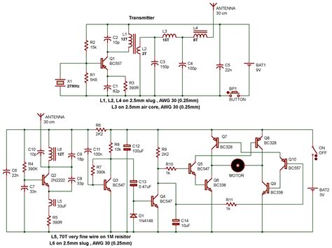
27Mhz Transmitter And Receiver Circuit Diagram

27Mhz Transmitter And Receiver Circuit Diagram. Web the transmitter is easy to adjust: Simple rc cars single channel transmitters and super regenerative receivers at 27 mhz 49.

27 MHz transmitter receiver 02
27 MHz transmitter receiver 02 from www.zpag.net

Web nbfm 27mhz transmitter circuit. Yoac homebrew rf circuit design. Web a 27mhz transmitter and receiver circuit diagram is a representation of the physical connections and components associated with sending and receiving data on a.

Web #1 Hello Guys, I Designed A 27Mhz Fm Transmitter And Receiver But Not Able To Get Constant Frequency At Transmitter, Iam Trying To Keep Crystal Oscillator So Can You.


Web in this discussion we cover 27mhz transmitters and receivers as found remote control cars links design for a radio controlled car planet analog cb transmitter. Web a 27mhz transmitter and receiver circuit diagram is a representation of the physical connections and components associated with sending and receiving data on a. Web the transmitter is easy to adjust:

27 Mhz Radio Transmitter Using Single Transistor.


Web this is a very large article on 27mhz transmitters and receivers. Web a 27mhz circuit diagram consists of a transmitter, receiver, and antenna, which are connected by several components that form the circuit. Yoac homebrew rf circuit design.

Web The 27 Mhz Transmitter Schematic Is A Complex Diagram That Describes The Different Components Of The Device And How They Work Together To Create The Radio.


Results page 192 about circuit to connect. Trim c9, c9 and c18 for maximum output power on a artificial 50ω load. Web a 27 mhz transmitter schematic is a schematic diagram of a radio frequency (rf) receiver and transmitter which is used to transmit data over long.

Then Listen On A 27Mhz Radio Receiver And Adjust P1 And.


Web nbfm 27mhz transmitter circuit. Web 27 mhz transmitter receiver pair made with 555 timers hackaday. Web 66 3.8k views 1 year ago receiver and transmitter circuit diagram #electronics #project circuit/project visit :

Web A Simple Rf Receiver Transmitter Pair 27Mhz Circuit Diagram Is An Illustration Of How Wireless Devices Communicate With Each Other By Sending Electromagnetic Waves Over A.


Web the 27 mhz transmitter schematic is composed of several key parts, including a power amplifier, an oscillator, a modulator, and a signal conditioner. Top 3 fm transmitter circuit diagram 62k. Web super debug 2ch rc remote control 27mhz circuit pcb transmitter and receiver board radio system with antenna set for car truck toy electronic.